• 党代会专题
    • |
    • 挑战杯专题
    • |
    • 电子邮箱
    • |
    • 信息公开
    • |
    • 捐赠
    • |
    • 网上办事服务大厅
    • |
    • OA
    • |
    • English
    • 党代会专题
    • |
    • 挑战杯专题
    • |
    • 电子邮箱
    • |
    • 信息公开
    • |
    • 捐赠
    • |
    • 网上办事服务大厅
    • |
    • OA
    • |
    • English

    科技动态

    首页 / 科技动态 / 正文

    李承辉课题组:可用于治疗大体积肌肉缺失的多功能人工肌肉

    发布时间:2024-11-28 点击次数: 作者:化学化工学院 来源:科学技术处

    设计并合成能够促进肌肉生长并模拟天然肌肉生物力学特性的支架材料,对大体积肌肉缺失(VML)的治疗具有重要的临床意义。然而,现有的支架材料难以兼具低模量与高韧性,导致承载力不足,无法实现早期功能替代,导致治疗周期长以及患者生活质量低。此外,现有材料功能单一,难以满足临床中的复杂需求。为解决上述问题,我院李承辉教授课题组联合凯发k8官网医科大学附属儿童医院郑朋飞教授团队,从天然肌肉的结构中汲取灵感,设计出一种柔软且超强韧的多功能人工肌肉(图1)。

    图1. 基于仿生设计的类组织模量多功能人工肌肉开发。

    由于全氟聚醚(PFPE)具有极低的玻璃化转变温度(低于-100 ℃)以及高链段自由度和流动性,可以作为软段显著提升材料的柔软性。聚己内酯(PCL)则作为易结晶的硬段,为材料提供了基本的力学强度。PFPE与PCL链内和链间相互作用(如偶极-偶极作用)促进了自组装及微相分离结构的形成,同时抑制了PCL的结晶行为。因此,在室温和无外力作用下,材料呈现非晶态,从而保持柔软性(图2)。在外力拉伸作用下,聚集的非晶态聚合物链展开、伸直,并沿加载方向重新排列。这种结构转变显著增强了材料在拉伸方向的强度,在大变形下表现出强大的能量耗散能力,赋予材料高拉伸强度、高韧性、抗撕裂和抗穿刺性能。在循环拉伸过程中,PCL链段容易从非晶区中逃逸,形成沿加载方向的链间微晶结构,使材料表现出类似于肌肉的训练增强特性(图3)。

    图2. PFPEx-PCLy的力学性能表征与性能比较。

    图3. 人工肌肉的训练增强特性及机理研究。

    此外,该材料展现出优异的形状记忆特性与致动性能,能够在受热后迅速恢复至原始形态,具备高达600%的致动应变和1450 J/kg的致动能量密度。在热刺激下,该材料可提拉超过自身重量5000倍的物体。同时,这种人工肌肉能够在多次加热与冷却循环中,稳定实现往复的收缩和伸展动作,成功了模拟天然肌肉的致动功能,展现出在假肢驱动器领域的巨大应用潜力(图4)。

    图4. 人工肌肉的致动性能及抗撕裂、抗穿刺性能表征。

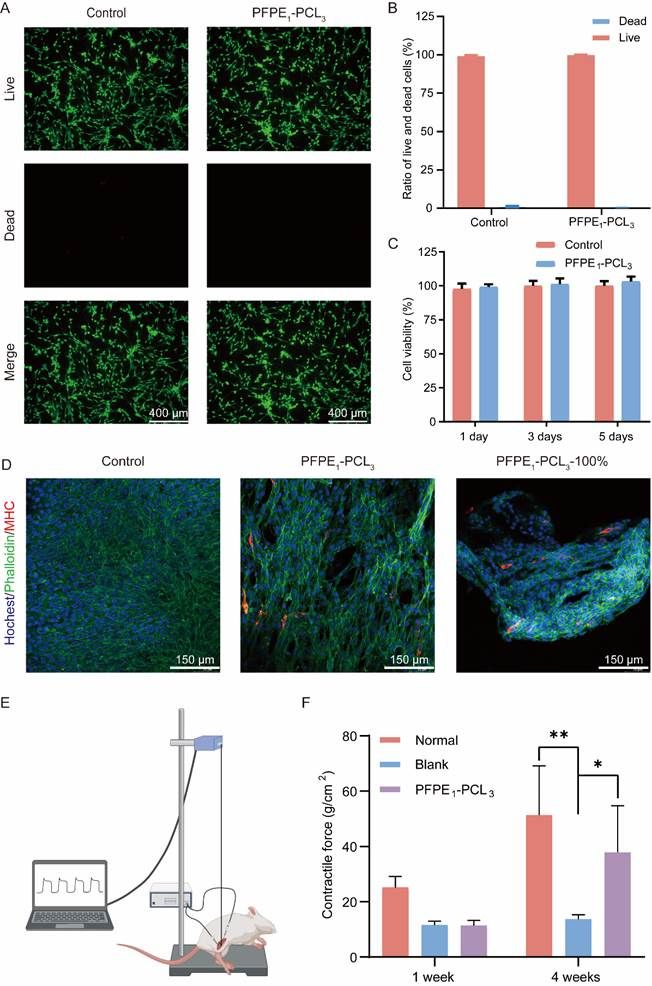
    该人工肌肉展现出了极高的生物相容性,通过活/死染色和CCK-8细胞活力测试,证实该材料对肌细胞无毒性,且细胞活力与对照组相比没有显著差异,表明材料不会对肌细胞造成不良影响。在与C2C12肌细胞共培养7天后,通过肌钙蛋白重链(MHC)染色显示,在该人工肌肉上培养的肌细胞形成了沿材料拉伸方向排列的肌管,这表明材料能够促进肌细胞的生长和分化,有助于肌肉组织的再生(图5)。在大鼠VML模型中,该人工肌肉被植入后,其出色的弹性和柔软性使得材料能够与残余肌肉一起灵活运动,而不会因为传统手术缝合和石膏固定而导致肌肉萎缩或关节功能障碍。此外,材料的高机械强度使得大鼠在支架植入后能够维持日常活动。在植入后的组织学评估中,材料显示出促进肌肉组织沿支架生长的能力,并且在4周后,再生的肌肉展现出良好的结构和形态。此外,通过CD31和α-SMA染色评估的血管再生也显示出积极的趋势,表明该人工肌肉有助于改善血管化,这对于肌肉再生至关重要(图6)。

    图5. 细胞毒性、体外增殖与分化能力及肌力测试评价。

    图6. 人工肌肉植入体内4周后血管生成与肌肉修复效果评估。

    该工作创新性的过调节PFPE与PCL链段的分子间相互作用以形成自组装和微相分离结构,成功制备出一种兼具低弹性模量和超高韧性的多功能人工肌肉,可用于VML治疗和假肢驱动,为后续支架材料的发展和人工肌肉的临床应用提供了一种新方向。相关成果以“A soft, ultra-tough and multifunctional artificial muscle for volumetric muscle loss treatment”为题,发表在《National Science Review》上(DOI: 10.1093/nsr/nwae422)。博士研究生邱鹏飞和凯发k8官网医科大学附属儿童医院博士后强磊为论文共同第一作者,李承辉教授和凯发k8官网医科大学附属儿童医院郑朋飞教授为论文的共同通讯作者。该工作得到了国家自然科学基金、中央高校基础科研经费的资助。